注意!2026年高才优才续签环境变了!香港入境处对身份续签审核更严格!一次搞懂香港身份续签政策变化、续签成功关键信息!
大家好!我是银河君mily,银河集团提供香港身份申请、续签、永居、创业续签、中小学插班、购房、投资入境、公司注册等服务,有兴趣随时滴滴我咨询(微信and电话:18512604364、18148597167 )
近年来,香港身份因其教育、医疗、税务等独特优势,成为内地高净值人群的热门选择。然而,获得香港身份仅是第一步,续签才是通往永居的关键战役。
2025年,香港入境处对续签审核的严格程度达到新高度,尤其是对“形式合规”与“实质贡献”的双重核查,让“空壳续签”彻底成为历史。
本文将为大家盘点香港身份续签变严的7个政策调整,并为大家解读香港身份续签和转永居的深层逻辑、并教大家怎么做好续签和转永居的规划事项,7年后顺利拿到永居!
如果你还没有申请香港身份,不妨通过链接给自己做个专业测评,看看你适合哪一种香港人才政策(优才/高才/专才/留学等),只需10s就能知道结果↓↓↓
https://www.galaxyoversea.com/simple/1?pla=mi-gw-mily&spreadword=sf26040205
二、香港身份/人才续签和转永居政策趋严
2024年年底开始,港府众多举措和透露的消息,都无不显示对于后期人才续签,入境处的审核重点 从“形式证明”转向“实质贡献”,香港入境事务处官方更是明确提示高才激活后应尽早搭建工作关联。
1.香港身份续签要本人赴港
以前香港身份续签可在线递交材料,不需要本人赴港,而今香港身份证件办理都要亲自赴港递交材料,包括身份证办理、续签办理和申请永居办理等。
2.高才、优才续签条件调整
入境处逐渐明确人才续签要求,高才通已经明确续签条件是要有香港本地雇主(就业)或到香港开办/参与业务(创业),而优才新增了“稳定收入”四个字,两种途径获批都更重视人才在香港的贡献和跟香港的联系紧密度。
3.两种人才签证互转有风险
以前或许可以通过转优才来“延长”签证时间,避免续签失败,这种操作让不少人才钻了空子,而今入境处明确规定:人才签证临近续签少于6个月转其他人才政策,需要同时满足新人才签证申请条件+旧人才签证续签条件,比如高才还有6个月就要续签了,这时候要转成优才,不仅要符合优才申请条件,也要满足高才续签要求。
4.人才留港重视【两址两单】
香港立法会会员明确表示过,抢人才不单止是发放身份证,还要看人才是否有住址证明、办公住址(两址)、是否有薪俸税单、利得税税单(两单)等,这样才能将抢人才变成推动香港经济发展。
6.香港公司资质更严格
香港入境处明确了通过注册香港公司自雇审核会更严格,要求公司必须是有真实业务(资金流水)、可持续运营的、真实的办公场地(带公司logo照片、楼层指引等),雇佣员工更要有真实强积金供款和雇员名单,若无法证明公司并非“空壳公司”,入境处直接拒绝人才续签。
7.高才赴港时间晚,将影响转永居时间
香港入境处处长郭俊峰曾明确指出通过高才获批人士若在签证激活后返回内地工作,待临近续签时方建立工作关联(差不多到期才到香港找工作),虽可提交续签申请,但需注意签证最初两年可能不计入永居时间,希望人才获批后应尽早建立在港工作关联,以确保居留连续性!
8.申请人续签时长跟雇约时长挂钩
2024年11月,入境处更新官网上关于高才通续签的描述,明确表示申请人一般最多续签3年,或者到雇佣合约到期,以较短者为准。而在此前,入境处官网关于高才通续签政策中,并没有挂钩雇佣期的相关描述。
如果您已经获批香港身份,对续签和转永居都感兴趣,不妨在线评估下后期续签转永居的成功率是多少(能续签1年?2年?3年?),也可找银河集团为您规划续签方案(咨询微电:18148597167)↓↓↓
https://www.galaxyoversea.com/renewal/1?pla=mi-gw-mily&spreadword=xq26040205
二、香港身份/人才续签和转永居要求
目前申请香港身份的主流途径有优才、高才通、专才、IANG签证、投资入境计划这五种,不同人才计划的逗留模式和续签条件不一样,不过转永居的条件是一样的。
1.香港身份/不同人才如何顺利续签?
下面给大家简单总结下最主流的5种香港移居途径的续签要求和逗留模式。
①优才续签模式和要求:
优才的逗留模式是“3+3+2”(顶尖人才是3+5),续签关键是证明申请人有通常居住于香港,并且是对香港有贡献,例如在香港定居、在香港工作或开办企业、子女在香港读书等。
②高才续签模式和要求:
高才通逗留模式是“3+3+3/2+3+3”(顶尖人才是3+6/2+6),续签关键是申请人必须获得香港雇主聘用,且薪资达到市场水平和有稳定收入和贡献,或者在香港个开办公司创业,有真实运营和实际办公场地,为香港经济做出贡献。
③香港专才续签条件和模式
专才的逗留模式是“3+3+2”(顶尖人才是3+5),续签关键是申请人仍然符合专才申请资格,即仍然受雇于香港公司,且从事的工作与职位匹配,或在香港成立的公司符合自雇要求。
④香港留学进修(IANG签证)续签
IANG签证的逗留模式是“2+3+3”(顶尖人才是3+5),续签关键是申请人必须获得香港雇主聘用,且薪资达到市场水平,或者在香港个开办公司创业,有真实运营和实际办公场地。
⑤香港新投资入境计划续签:
投资入境人才的逗留模式是“2+3+3”,不要求申请人在香港工作或开公司,不要求申请人在香港居住,只要维持投资即可续签。
从续签条件来看,除了投资入境外,所有人才都可通过赴港就业或创业完成续签,这两种途径各有利弊,可以通过一张图快速了解:
2.香港身份/不同人才如何顺利拿到永居身份
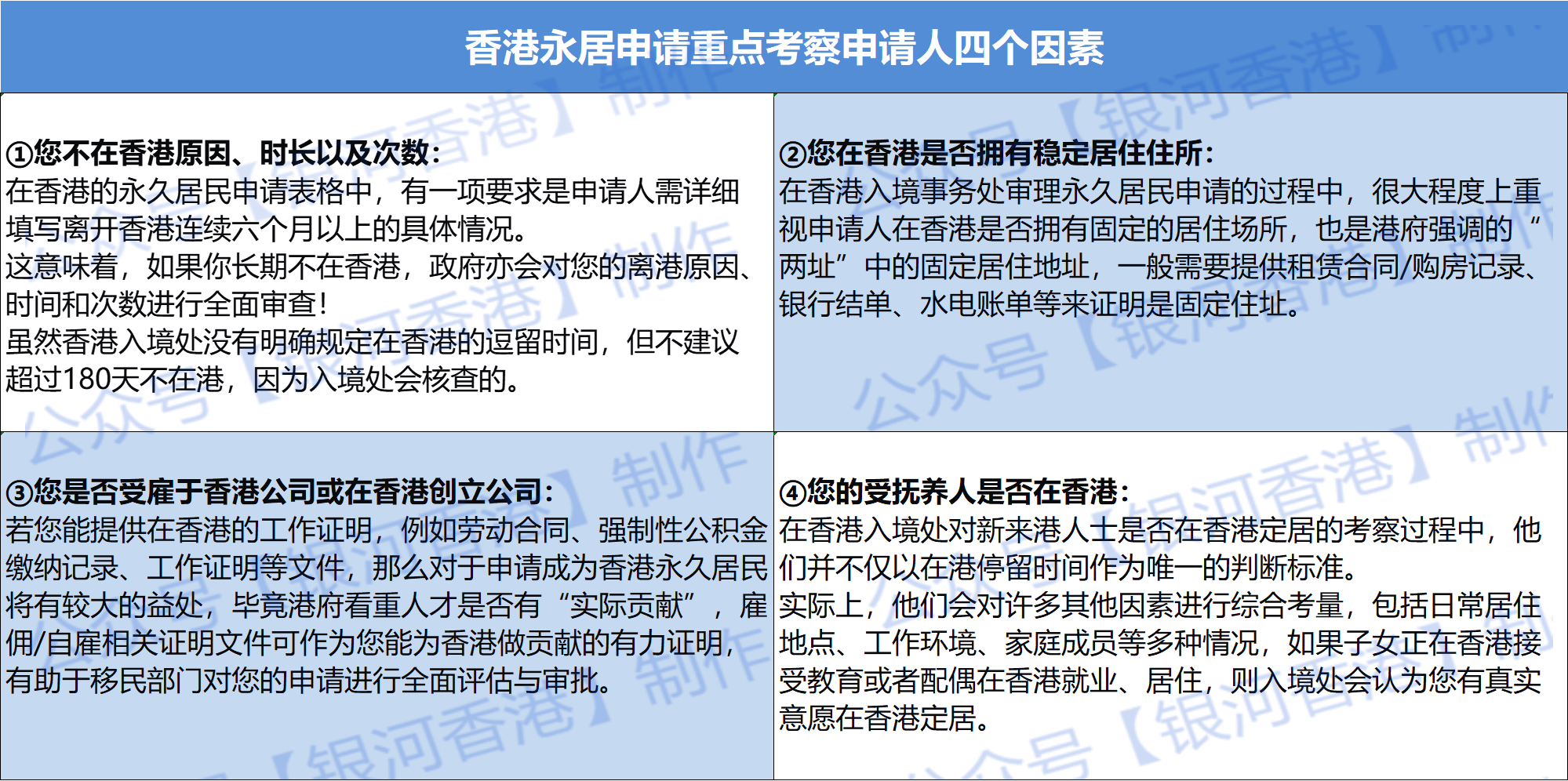
虽然不同人才计划获批香港身份,续签要求和逗留方式不同,但是最终转永居的条件和时间是一样的,都需要7年和满足“7年连续通常居住于香港”这个要求。
①7年连续:这7年的居住时间必须是连续的,不能有任何中断,这7年的计算是从激活签证开始算起。
②通常居住香港:申请人需要证明自己在香港有“通常居住”,意味着申请人需要在香港有稳定的生活和工作,并且对香港社会、经济、文化等方面做出了积极的贡献。
香港政府对于“通常居住”的定义确实没有设定严格的时间要求,在考虑一个人是否被视为“通常居住”在香港时,会综合考虑多种因素,比如以下几个方面:
已经获批香港高才/优才的朋友,建议尽早规划续签和永居事项,不妨点击看看自己后期续签和转永居成功率或能续签多长时间,也可找银河给您规划续签和转永居方案(联系我:18512604364或18148597167)↓↓↓
https://www.galaxyoversea.com/renewal/1?pla=mi-gw-mily&spreadword=xq26040205
三、香港身份如何规划能顺利续签转永居
高才、优才、专才等计划获批拿到的只是一个临时身份证,如果想要顺利续签和拿到永居身份证,一定要提前做好规划!
1.香港身份续签和转永居关注两址两单
从上文可知,香港留人才的重要参考标准是有没有两址两单,两址两单很重要。
两址是指申请人在香港创业的公司地址和在港的居住地址。
①公司地址:一般是指通过赴港创业开办业务的所注册的公司有没有实际办公场地,需要提供租约合同、办公室前台等佐证材料。
②居住地址:一般是指申请人在香港居住地址,可以是租房也可以是买房,需要提供租房合同/购房合同,以及水电费、煤气单等居住材料。
两单是指申请人在香港创业公司/缴纳的利得税、在港就业缴纳的薪俸税单
①利得税单:一般在香港注册公司都需要缴纳利得税(类似内地的企业所得税),缴税后税务局会有提供完税证明单据,续签时候就需要提供这些单据。
②薪俸税单:在香港工作,员工需要缴纳薪俸税(类似内地的个人所得税),缴纳只有税务局也会出具完税证明,续签的时候也需要提供相关证明。
当然了,续签所需材料并非简单只有两址两单,还要提供其他的相关证明材料。
2.香港身份续签和转永居三个努力方向
银河集团结合入境处公布的政策以及获批案例,总结出入境处对人才续签和转永居有三个方向可以做好准备,即跟香港产生工作、生活关联,并且对留港时间有要求。
1.加强跟香港的工作关联
人才想要续签和转永居,需要考虑跟香港产生工作关联,其中包括赴港就业或创业方式,考虑就业的获批后尽早去香港找工作,考虑创业的获批后尽快注册公司经营。
下方这个案例中,申请人就是尽早在港创业,能提供公司地址和两税,尽管逗留时间段,也能续签2年。
2.加强跟香港生活关联:
申请人要跟香港有生活关联,比如在香港购置房产、租房,子女在港读书,平时在香港消费、进行投资,受养人在港工作或生活等多种方式。
下面这个优才续签案例,申请人就是早早在香港租房和生活,结合其也有工作关联(在港创业)的表现,所以能续签3年。
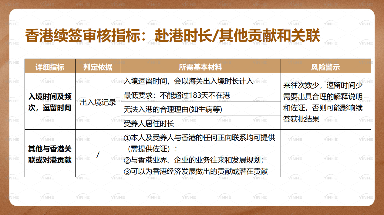
3.加长在香港的逗留时长
香港高才、优才、IANG签证等人才续签,入境处都有提到需要有合理的逗留时间,所以影响香港身份续签的第三个因素就是赴港时长,一般入境处根据申请人出入境记录判断有无赴港,以及不赴港有无合理解释等。
下面这个续签案例,申请人没有跟香港建立工作关联和生活关联,去香港的时间也比较少,临近续签才注册公司,差点被拒,只续签了半年。
了解了香港身份续签和转永居的关键,你还有把握顺利续签和转永居吗?不妨花10s时间测评下后期续签和转永居的成功率,看看你的分数是多少↓↓↓
https://www.galaxyoversea.com/renewal/1?pla=mi-gw-mily&spreadword=xq26040205
六、香港身份续签一站式解决方案
银河集团是难得的能够一站式解决香港身份续签、转永居所需要的工作关联、生活关联,并且能够结合你在港逗留时长规划方案的中介公司。
在工作关联上,银河有【好生意真经营】系列产品,能够为你解决在香港注册公司、租赁真实办公场地、招聘员工、公司审计报税、缴纳强积金、做好商业计划等诸多问题,让你能够顺利构建真实贡献的证据材料。
在生活关联上,银河也有租房购房、子女在港插班择校、保险购买、港宝服务、驾照办理等生活相关业务,也能拓展你在香港的人脉、开展更多活动等,构建生活联系方面的材料。
在逗留时长上,银河可根据你对实际情况,为你规划逗留时长,比如居住在港+大湾区工作或湾区工作+在港居住,或安排家庭成员在港读书、自己在港多做贡献、投资等来构建合理的离港理由.
如果您这边需要申请香港身份(优才/高才/专才/留学/投资),或单独续签&拿永居、中小学择校、香港公司注册,银行开户、办公室租赁、创业续签、买房置业等业务,咨询我微信或电话(18512604364)↓↓↓
